Index

解説:うつろの入り江

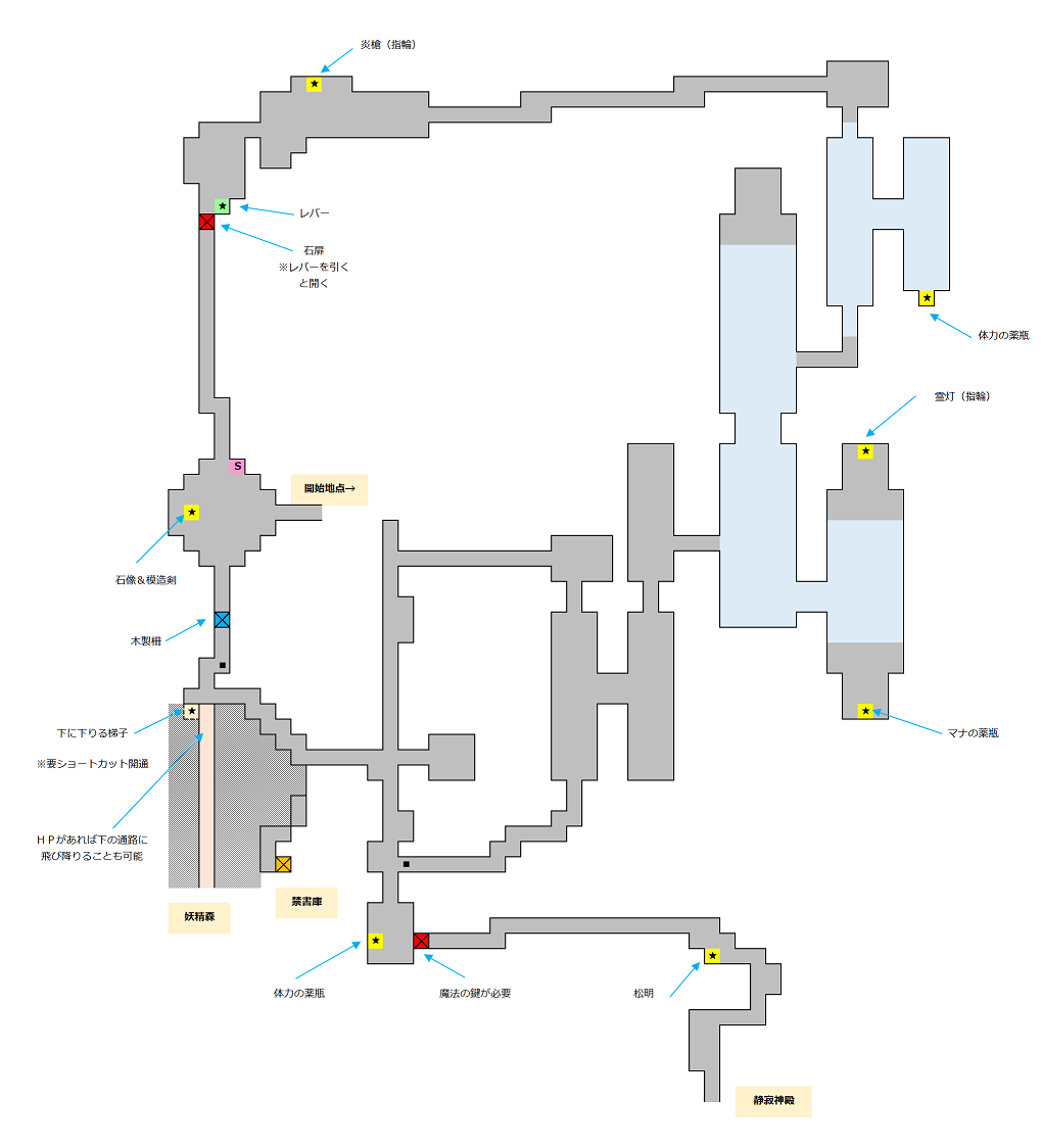
■簡易マップ

■静寂神殿へ進むまでの流れ

  1. 操作可能になったら道なりに進む。
  2. 広場に付いたら石像に足元にある剣(模造剣)を入手し、装備する。
    ※武器を装備することで攻撃とブロックが可能になる
  3. 広場から南の通路へ進み、通路を塞ぐ木の柵を武器で攻撃して破壊する。
  4. うつろの入り江をぐるりと一周。レバーを操作して石扉を開き、広場に戻る。
  5. 広場に戻ると石像の近くに女の子(デミ)がいるので話しかけ、【翼休め】に連れて行ってもらう。
  6. 【翼休め】で鴉のシェリルから「魔法の鍵」を購入する。(銀貨1枚)
  7. 赤い結晶を使って【うつろの入り江】にワープして戻る。
  8. うつろの入り江に戻ったら静寂神殿に通じる扉を魔法の鍵で開く。
    ※魔法の鍵を装備して扉に使用する
  9. 開いた扉の先へ進み、静寂神殿へ。道中で松明を拾うことをお忘れなく。

●Tips:武器、魔法、道具は装備しないと使えない

 ゲーム内で入手した武器、魔法(指輪)、道具は、装備しないと使えません。武器と魔法はそれぞれ2個ずつ装備可能。道具は5個まで装備可能です。

●Tips:壺や棺桶は壊せる

 武器を装備すると壺や棺桶を攻撃して壊せるようになります。時にはアイテムやお金が手に入ることもあるので試してみましょう。破壊した壺などはゲームを再開したりエリアを移動すると復活します。

●Tips:植物を壊すと調合素材が手に入る

 これと同様に迷宮内に生息している花やキノコなどの植物を破壊すると調合素材が手に入ることがあります。ただし、全ての植物から採れるわけではなく、うつろの入り江に生息している植物からは何も採れません。

■赤い結晶

 赤い結晶を調べると下記の行動ができます。

  • HPとマナが全回復する(調べた時点で自動回復する)
  • 別のエリアにある赤い結晶へのワープ
  • データのセーブ
  • キャラクターのレベルアップ

 うつろの入り江にある赤い結晶は初めから起動していますが、他のエリアにある赤い結晶は、地面に半分埋まっており、起動していない状態です。見つけ次第調べて起動させましょう。

●Tips:赤い結晶を調べても敵は復活しない

 赤い結晶は、ダークソウルの篝火とは異なり、調べても敵は復活しません。敵が復活するタイミングは、ゲームを再開した時とエリアを移動した時だけです。赤い結晶で今いるエリアにワープした時もエリア移動とみなされます。

●Tips:小まめなセーブを心がける

 このゲームは死亡すると最後にセーブしたところまでデータが巻き戻ります。オートセーブもありません。小まめなセーブを心がけましょう。

●Tips:レベルアップ時の注意点

 レベルアップを完了すると自動的にデータがセーブされます。そのため、特定のパラメータにポイントを割り振って試してみるような行為はできません。

■大穴の下に見える通路

 広場から南の通路を進むと大穴に出ます。そして、この大穴をのぞき込むと下に通路が見えると思います。

 この通路は、次の目的地である静寂神殿を経由することで到達できる通路。通路の先は【妖精森】に通じています。
 一応書いておくと、落下ダメージに耐えられるHPさえあればこの通路に飛び降りることも可能です。まあ、最初のうちは落下死するのでやめておきましょう。(もしかすると一度妖精森に行くと飛び降りられるようになるのかもしれない)

■大穴の外周沿いにある崩れた通路

 大穴の外周を進んで行くと通路が崩れて先へ行けない場所があります。
 この崩れた通路を進むための方法は主に下記の3つ。なにかしらの手段を獲得したら挑戦してみるのも良いでしょう。通路の先は【禁書庫】に通じています。

  • 敏捷のパラメータを上げてジャンプ力を高める。
  • 障壁の呪文で作った壁に乗ってジャンプする。
  • 石橋の呪文で石橋を作って渡る。

■うつろの入り江で入手可能なもの

●武器

  • 模造剣
  • 松明
  • 氷の鎌(ミルクツムリのレアドロップ)

●魔法の指輪

  • 霊灯
  • 炎槍
  • つむり喚び(カタツムリのレアドロップ)

解説:静寂神殿

■簡易マップ

■静寂神殿について

 静寂神殿は、うつろの入り江から長い長い下り階段を降りた場所にある区画。神殿の内部は薄暗く、松明を装備しないとほとんど見えない。

 最初のうちは敵モンスターが出現しないのでゆっくり見て回ることができる。また、一部の通路は鉄格子によって塞がれており、移動できる場所が制限されている。
 行ける場所を進んで行くとレバーが見つかるはずだ。このレバーを引くことで通路を塞ぐ鉄格子が全て開く。そして、そして、それと同時に敵モンスターが神殿内に出現する。ここからが本番だ。

 鉄格子を開いた後は、次のエリアである【妖精森】か【汚れ沼】を目指すことになる。

●神殿内に赤い結晶はない

 静寂神殿を探索するうえで覚悟して欲しいのが神殿内には赤い結晶がないこと。HPを回復したい場合は体力の薬瓶を使用するか、もしくはうつろの入り江にある赤い結晶まで戻らないといけない。やられたら終わりなゲームだけに無理は禁物。

■静寂神殿へ進む前にやりたいこと

 静寂神殿へ進む前にやりたいこと。それは武器の強化。具体的には「松明」を「鉄の松明」に進化させ、攻撃力を少しでも高めてから進みたい。

 武器の強化は【翼休め】にある鍛冶墓で実行可能。強化したい武器の武器XPを満タンにした状態で鍛冶墓を調べれば強化できる。

●強化可能な武器の一例

  • 模造剣 → 形見の剣
  • 松明 → 鉄の松明
  • レイピア → 銀のレイピア
  • クロスボウ → ダブルクロスボウ

 レイピアとクロスボウは、【翼休め】にいる鴉のシェリルから購入可能。鉄の松明、銀のレイピア、ダブルクロスボウは、長らくお世話になる良い武器です。

■柱の上にある体力の薬瓶

 この薬瓶は、近くに架かっている石橋から柱の上に飛び乗って取りに行くか、もしくは柱の下からジャンプして無理やり取る。後者の場合、ある程度のジャンプ力が必要。

■横たわる死体

 脳がどうたらこうたらいうメッセージが出る死体は、いまのところ何も発見できていません。

■アンモナイトっぽいのが飾られている祭壇

 鉄格子を開けるレバーと同じ区画にある祭壇は、ゲーム終盤のとあるギミックに関係してきます。今は気にする必要ありません。

■隠し部屋ありマス

 静寂神殿にはいくつかの隠し部屋(隠し扉)が出現する。
 隠し扉がある場所の壁に隣接すると「?」マークが出現し、そのマークが出たところを調べると隠し扉が開く。

■謎の眼

 妖精森を目指して進んで行くと、やがてうつろの入り江の大穴の下に見えた通路に出ます。
 その通路の先には宙に浮かぶ謎の眼。こちらをジーっと見つめていますが、敵ではありません。

 この眼はショートカット(近道)を隠している存在。この眼を攻撃して消すことによりショートカットが出現します。

■謎のビデオテープ

 神殿の外郭にある隠し部屋で手に入るビデオテープは、【忌み墓】にあるテレビデオに使用すると再生できる。

 このビデオテープに記録されていた静寂神殿の場所で映像の通りに稲妻の魔法を使うと「不正の鍵」が手に入る。
 不正の鍵をどこで使うかは不明。いまのところ発見できず。

■静寂神殿で入手可能なもの

●武器

  • 儀式の短刀
  • 鋼の槍
  • 石の棍棒
  • 錆びた剣(マミーナイトのレアドロップ)

●魔法の指輪

  • 石術
  • 炎光

●貴重品

  • ビデオテープ

モンスター情報

■カタツムリ(Snail)

●パラメータ(参考)

Health30

●属性相性(参考)

通常
127%127%127% 48%204%66%

●ドロップ(確認できたもの)

  • お金
  • 海獣の骨片
  • つむり呼び(魔法の指輪)

●メモ

 最初に遭遇するであろう敵モンスター。うつろの入り江の洞窟部に出現する。
 そこまで強くはないものの地面を這うタイプのモンスターは攻撃を当てづらいので、ゲームを始めたばかりの頃は倒すのに苦労するかもしれない。

■ミルクツムリ(Milk Snail)

●パラメータ(参考)

Health120

●属性相性(参考)

通常
105%105%105% 42%167%54%

●ドロップ(確認できたもの)

  • お金
  • 海獣の骨片
  • 氷の鎌(武器)

●メモ

 カタツムリの上位種。うつろの入り江の洞窟部の最後に1体だけ出現する。ボスではないため、最初のうちは無理に戦わずに無視して先へ進んでも構わない。
 氷の弾で攻撃してくることがある。

■シュルカー(Shulker)

●パラメータ(参考)

Health120

●属性相性(参考)

通常
142%113%113% 113%150%57%

●ドロップ(確認できたもの)

  • 黒曜石
  • オニキス

●メモ

 うつろの入り江の河川部に出現するモンスター。
 何故か横を向いたまま攻撃してくるため、敵の側面から攻撃すれば敵の通常攻撃を受けることなく倒すことも可能。

 口から出す紫色の煙に触れると「呪い」状態になり、武器による攻撃など一部の行動がとれなくなる。この呪いは一定時間経過すると解けるので、それまでは逃げ回るしかない。

 闇属性の弾を射出する攻撃は、必ず3発続けて発射する。発射時にこちらが居た場所へ打ち込むため、横移動していればまず当たらない。岩などの障害物の影に隠れて防ぐことも可能。

■マミー(Mummy)

●パラメータ(参考)

Health170

●属性相性(参考)

通常
136%136%121% 64%214%61%

●ドロップ(確認できたもの)

  • お金
  • オニキス
  • マナの薬瓶

●メモ

 静寂神殿に出現。立っている個体と這っている個体の2種類がおり、這っている方は攻撃を当てづらいので倒すのに苦労する。敵と距離を開けると毒を飛ばしてくるので注意。
 静寂神殿内部が暗いこともあり、周囲を照らしつつ敵を攻撃できる「松明(鉄の松明)」による攻撃が有効。敵に火を点けることができれば継続ダメージで倒すこともできる。

■マミーナイト(Mummy Knight)

●パラメータ(参考)

Health160

●属性相性(参考)

通常
119%119%106% 56%173%54%

●ドロップ(確認できたもの)

  • お金
  • オニキス
  • 錆びた剣(武器)

●メモ

 静寂神殿に出現。
 手に持った剣をぶん回して攻撃してくる。毒による攻撃はおそらく使わない。(使うところを見たことがない)

Copyright (C) 2026- Privespa All Rights Reserved.