Google Adsense
Index
解説:墓所
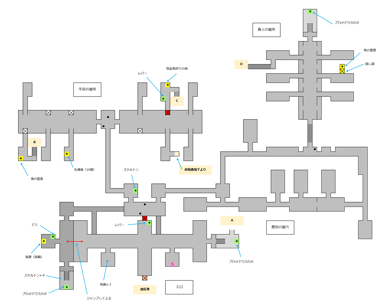
■簡易マップ
■忌み墓について
【妖精森】と【血紅海】の2つのエリアから行けるエリア。大きく分けて墓所、地下墓所、霊廟の3つに分かれている。内部は薄暗く、松明の明かり無しではほとんど見えない。
出現するモンスターは、光属性:弱点、無属性:無効というものが多く、銀のレイピア(光属性武器)がないと苦戦必至。
銀のレイピアは、レイピアの進化形態。忌み墓に挑む前に進化を済ませておこう。
■妖精森の地下から忌み墓に到達した場合
妖精森の地下から忌み墓に入った場合、井戸に落下した後、明かりが漏れている部分の壁を破壊することで平民の墓所に入ることができる。
そしてこれが問題だが、平民の墓所から赤い結晶のある入口付近に行くためには一段高い所にある通路に登らないと到達できない。その手段がない場合は、地下墓地まで潜って棺の魔法の指輪を入手するか、もしくは水晶の欠片で脱出するしかない。
●Tips:現時点で一段高い場所に登る手段
- 技量を上げてジャンプ力を高める。
- つむり呼びの魔法でカタツムリを召喚し、カタツムリの背に乗ってからジャンプする。
- 障壁の魔法で壁を出現させ、その壁に乗ってからジャンプする。
- 棺の魔法で棺桶を出現させ、その棺桶に乗ってからジャンプする。
■墓地に灯りを点せ
忌み墓は、先の静寂神殿同様に、松明の明かりなしではほとんど何も見えない薄暗い場所。しかし、墓所に3カ所ある「プロメテウスの火」と呼ばれる装置を全て起動することで墓所と地下墓所に明かりを点すことができる。(霊廟は対象外)
この3カ所のうち、入口から西側にある装置へ行くためには一段高い所へよじ登る手段が必要になる。その手段は前述の通り。
なお、全てのプロメテウスの火を起動させたとしても照明がすぐに点灯しない時がある。そんな時は1回エリア移動した方が早いかもしれない。
■宝箱に入ったスケルトン
入口と平民の墓所を結ぶ通路にある宝箱。その宝箱を開くとスケルトンが入っている。しかし、動き出す様子もなければ攻撃してダメージを与えることもできない。
このスケルトンは宝箱の蓋を開いた後に入口方面へ移動すると起き上がって背後から襲い掛かってくる。その事を知らないと背後から急にスケルトンが現れてびっくりするだろう。
■墓所で入手可能なもの
●武器
- 吸血鬼狩りの剣(地下墓所を経由して行ける場所)
- スケルトンアックス(スケルトンのレアドロップ)
●魔法の指輪
- 稲妻
- 闇の頭蓋(スケルトンのレアドロップ)
解説:地下墓所
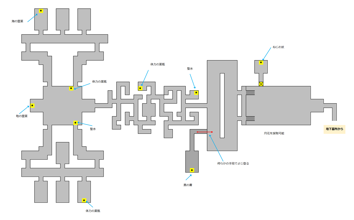
■簡易マップ
■紫色のオーラをまとう鉄格子
地下墓地には紫色のオーラをまとった鉄格子が2カ所ある。この鉄格子は光属性の武器や魔法で攻撃することで開く。
■赤色の白骨死体
霊廟入口とは別の鉄格子の先に赤色の白骨死体がある。
この死体に「血抜き」の魔法を使用すると死体が消え、代わりに手前の通路にユスティナの刃(武器)が出現する。
■テレビデオ
赤色の白骨死体がある区画内に隠し部屋があり、その隠し部屋の奥にさらに隠し部屋がある。その隠し部屋には謎のテレビデオ。
このテレビデオは、静寂神殿で入手したビデオテープを再生するために利用する。
■地下墓所で入手可能なもの
●武器
- ハルバード
- ユスティナの刃(イベント)
●魔法の指輪
- 棺
解説:霊廟
■簡易マップ
■霊廟探索における注意点
霊廟探索における注意点が3つある。
1つめは、霊廟は、プロメテウスの光による照明の対象外であること。移動時に松明はかかせない。
2つめは、霊廟に入って5分程度経過すると「死が迫っている」というメッセージと共に霊廟のどこかに死神が出現すること。
死神は、壁を透過しながら最短距離でこちらに迫ってくる。君は死神に追い付かれる前に忌み墓から脱出しなくてはいけない。
3つめは、霊廟への侵入者を狩る深淵のデーモンの存在。
深淵のデーモンは、こちらが霊廟から出ようとすると霊廟の最初の広場に出現し、襲い掛かってくる。特に厄介なのが盲目攻撃で、これを受けると一定時間何も見えなくなり、戦うことも逃げることもままならない。
霊廟を奥深くまで探索するのであれば脱出用に水晶の欠片を用意しておこう。
■ねじれ杖を入手せよ
ねじれ杖は、霊廟に入ってすぐの大広場にある隠し部屋で手に入る火属性の射撃武器。光源にもなるので暗いところも安心。松明に代わる火属性武器として長い付き合いになるだろう。
■黒の書
霊廟に入って最初の階段を上るとスケルトンが複数いる場所がある。その場所の一段高いところに通路の入口があり、その通路の先で黒の書を入手できる。
黒の書は、【禁書庫】にいるダイダロスのところへ持っていくと本の内容を解読して魔法の指輪にしてくれる。禁書庫を訪れた際にはダイダロスを探してみて欲しい。
■霊廟で入手可能なもの
●武器
- ねじれ杖(隠し部屋内)
- スケルトンアックス(スケルトンのレアドロップ)
- 呪詛の刃(ファントムのレアドロップ)
●魔法の指輪
- 闇の頭蓋(スケルトンのレアドロップ)
●貴重品
- 黒の書
●採取
- 月花
モンスター情報
■スケルトン
●パラメータ(参考)
| Health | 100 |
●属性相性(参考)
| 通常 | 火 | 氷 | 毒 | 光 | 闇 |
| 122% | 91% | 91% | 91% | 228% | 91% |
●ドロップ(確認できたもの)
- 銀貨 2枚
- 銀貨 10枚
- 骨
- オニキス
- スケルトンアックス(武器)
- 闇の頭蓋(指輪)
●メモ
墓所の西側にあるプロメテウスの火周辺と霊廟に出現する。
目が光っているので暗い場所でも居場所を判別しやすい。個体によってはHealthが1しかないものもいる。
■呪画(Cursed Painting)
●パラメータ(参考)
| Health | 160 |
●属性相性(参考)
| 通常 | 火 | 氷 | 毒 | 光 | 闇 |
| 100% | 80% | 50% | 50% | 200% | 0% |
●ドロップ(確認できたもの)
- 銀貨 5枚
- 銀貨 10枚
- 火のオパール
- マナの薬瓶
●メモ
墓所と地下墓所に出現。ぱっと見は壁に飾られた絵画だが、こちらが近づくと襲い掛かってくる。
呪画から発せられる黒い霧に触れると呪い状態になる。また、呪画が放つ青白い光に触れるとダメージを受ける。この青白い光は、一定時間、その場に残り続ける。
呪いを受けても敵を攻撃できるように稲妻の魔法をセットしておこう。妻の魔法の指輪は、この忌み墓で手に入る。
■ミ=ゴ(Mi-Go)
●パラメータ(参考)
| Health | 170 |
●属性相性(参考)
| 通常 | 火 | 氷 | 毒 | 光 | 闇 |
| 0% | 45% | 45% | 45% | 169% | 0% |
●ドロップ(確認できたもの)
- 銀貨 5枚
- 雪片黒曜石
- 海獣の骨殻
●メモ
墓所と地下墓所に出現。姿が見えないモンスター。攻撃を受けているのに周りに敵の姿がないので最初はかなり戸惑うと思う。
ミ=ゴは、蝋燭の光を背にした時だけうっすらと姿が見える。周囲に蝋燭がない時は、攻撃を当てやすいように細い通路に誘い込むか、敵が闇の弾を撃つタイミングで居場所を把握するしかない。
プロメテウスの火を全て起動させて墓所内の照明を点けた後は、普通に姿が見えるようになる。
■夢馬(Mare)
●パラメータ(参考)
| Health | 190 |
●属性相性(参考)
| 通常 | 火 | 氷 | 毒 | 光 | 闇 |
| 0% | 150% | 100% | 50% | 200% | 0% |
●ドロップ(確認できたもの)
- 銀貨 5枚
- 黒曜石
- オニキス
●メモ
地下墓所に出現するモンスター。見た目が黒い馬の頭ということもあり、墓所内の壁の色と同化して存在に気づきにくい。
妙な動きをするので攻撃を当てづらく、また、敵の攻撃が激しいため、慣れるまでは倒すのに苦労すると思う。それまでは妖精喚びの魔法で妖精を呼び出して攻撃をサポートしてもらうと良い。
■ファントム(Phantom)
●パラメータ(参考)
| Health | 140 |
●属性相性(参考)
| 通常 | 火 | 氷 | 毒 | 光 | 闇 |
| 0% | 100% | 100% | 80% | 200% | 100% |
●ドロップ(確認できたもの)
- 銀貨 5枚
- 聖水
- エクトプラズム
- 月光の薬瓶
- 呪詛の刃(武器)
●メモ
霊廟に出現。
強い相手ではないが触れると高確率で呪い状態になる。霊廟内で呪いが解けるのを呑気に待っていると死神が出現してしまうため、呪いを受けた時の攻撃手段として稲妻の魔法をセットしておこう。
■王ネズミ(Rat King)
●パラメータ(参考)
| Health | 250 |
●属性相性(参考)
| 通常 | 火 | 氷 | 毒 | 光 | 闇 |
| 111% | 111% | 111% | 56% | 167% | 89% |
●ドロップ(確認できたもの)
- 銀貨 10枚
- 水蓮の実
●メモ
地下墓所のハルバードが入手できる部屋に1体だけ出現する。
ネズミの集合体のような見た目で連続して攻撃してくる。そして、攻撃を受けると出血する。
■深淵のデーモン(Abyssal Demon)
●パラメータ(参考)
| Health | 1,400 |
●属性相性(参考)
| 通常 | 火 | 氷 | 毒 | 光 | 闇 |
| 56% | 111% | 56% | 56% | 111% | 0% |
●ドロップ(確認できたもの)
- 海の霊薬
●メモ
霊廟からの帰り道に出現する強力なモンスター。盲目攻撃と火の柱を自身の周囲に噴出させる攻撃を使う。
盲目攻撃を受けると画面が真っ暗になり、何も見えなくなる。最初は何が起こったのか理解できず、パニックに陥るかもしれない。
ちょこまかと動き回るタイプの敵ではないため、足を止めて殴りあえば盲目状態でも敵に攻撃を当てられるだろう。その際には定期的に体力の薬瓶を飲んでHP回復することをお忘れなく。なにせ自分のHPバーすら見えないのだから。