Google Adsense
Index
解説:牢獄
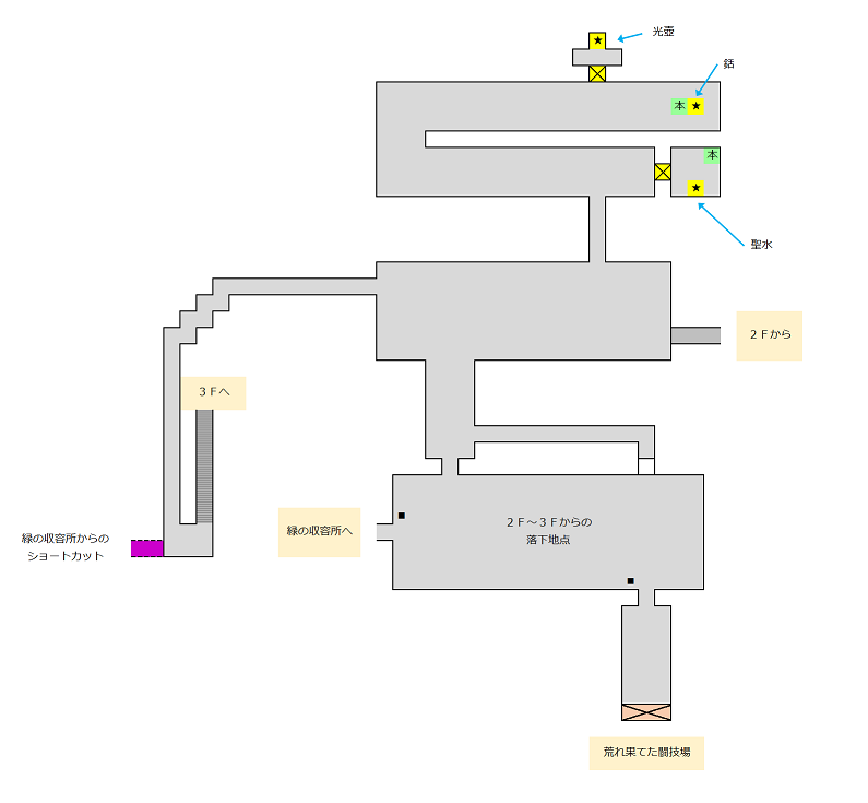
■簡易マップ
■終牢について
【玉座の間】から訪れることができるエリア。赤い結晶有り。牢獄と緑の収容所の2つのブロックで構成されている。探索開始場所は、牢獄の3階。
牢獄1階から【荒れ果てた闘技場】と緑の収容所へ行くことができ、緑の収容所の下層から【灰の迷宮】へ行くことができる。
■牢獄3階
●東部の縦穴
東部にある縦穴。翼の生えたような人型の物体が天井から吊るされている。
この縦穴に入って左手側に梯子があり、この梯子を伝って4階へ上がることが出来る。また、縦穴に落ちると、縦穴の底でイカリアの飛翔の魔法の指輪が手に入る。
このイカリアの飛翔の魔法は、ジャンプ力を飛躍的に高める効果を持つ。普通にジャンプしても届かない場所へ行けるようになるだろう。
●縦穴の底で待つもの
縦穴の底にはネズミが数匹。それを倒すと女王ネズミが3体出現し、さらにそれを倒すと王ネズミが2体出現する。
これらを全て倒しても何も手に入らないし何も起こらないので、魔法の指輪を入手したら水晶の欠片でとっとと脱出しよう。入手したイカリアの飛翔の魔法を使用し、スーパージャンプで3階まで飛んで脱出しても構わない。
●ロボス
北側の牢獄にいるロボス。話しかけると「止まるんじゃねーぞ」みたいなことを言い残して消える。ただそれだけで他には何もないと思われる。
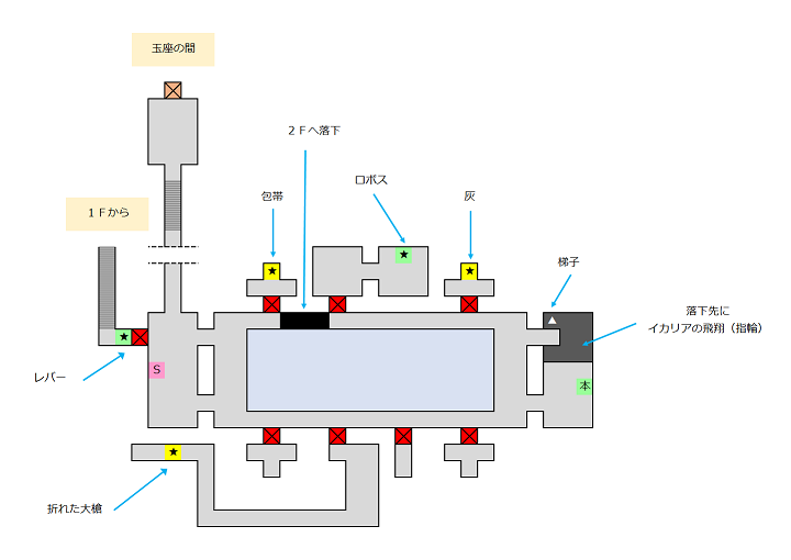
■牢獄2階
●2階へ行く方法
2階へ行くためには、3階北部の通路の切れ間から落ちるか、もしくは1階まで落下した後に2階へ上がる。
●終牢の鍵
2階東部の部屋で牢獄の檻を開くための鍵である「終牢の鍵」が手に入る。取り忘れないように。
●武器を奪われたガラット
2階の牢屋にガラットがいる。どうやら彼は牢に投獄された際に武器を没収されてしまったようだ。その武器を取り返してくれと頼まれる。
ガラットの武器である「残虐の槌」は、牢獄の4階で手に入る。(※槌はガラットから奪還依頼を受けると出現する)
残虐の槌は、光と闇の2つの属性を併せ持つ珍しい武器ではあるが、装備中はマナ漏出状態になるため、使うには微妙。素直にガラットに返してあげよう。
なお、ガラットに返しても報酬はもらえない。
●南東部の牢屋
南側の牢獄で一番東にある牢屋に白骨死体が折り重なっている。
何かありそうな気もするが、今のところ何も発見できていない。
■牢獄4階
●マレディクタス
南西部の牢屋にマレディクタスが鎖でつながれている。恐竜の頭蓋骨のような見た目。HPが0なので死んでいるのだが死んでいない。
この部屋には隠し部屋があるので、隠し部屋内から「青炎の弧」の魔法の指輪を入手しよう。この魔法があると鬱陶しいオオカミスケルトンを相手にするのが多少楽になる・・・かもしれない。
マレディクタスに何をすれば倒せるのか、そもそも倒せるのかは、今のところ不明。
マレディクタスに「石術」を使用すると、マレディクタスを攻撃した際にザシュザシュというダメージを与えたような感じになるが、倒せないことに変わりはない。
●西部の部屋にあるレバー
西部の部屋にあるレバーを引くと【荒れ果てた闘技場】に通じる扉の封印が解ける。
●エトナの死体
北西部の牢屋に【翼休め】にいる錬金術師のエトナの死体がある。この死体を発見した後で【翼休め】にいるエトナと会話すると、生前の話をしてくれる。
■牢獄1階
●アンクウ
詳しい法則はわからないが、アンクウという大鎌を持ったピンク色のスケルトンが月に3〜4日ほど出現する時がある。
私が初めて終牢にやってきた時、このアンクウと遭遇してぼっこぼこにされ、逃げ帰った苦い思い出がある。しかし、次に来た時にはアンクウは現れず、その後、遭遇することはなかった。
しかし、ゲームをクリアし、終牢の攻略ページを作っている今この時、再びアンクウと遭遇。昨日までいなかったのに今日はいる。そして、数日間続けて出現した後、再びぱったり出現しなくなった。
出現日が決まっているのかと思い、PCの日付をいじってみたところ、アンクウは下記の期間に出現した。
- 2026年1月31日〜2月3日 4日間出現
- 2026年3月2日〜3月4日 3日間出現
- 2026年3月31日〜4月3日 4日間出現
3〜4日間出現したら27日間出現しないようだ。一月の日数が31日ある月は4日出現するっぽい?
アンクウはとても強いというか、盲目と呪いが厄介すぎるので、遭遇したくない。遭遇してしまったら数日間別のエリアを探索するのも手かもしれない。
ただ、このアンクウと遭遇する日は、【荒れ果てた闘技場】ではかなり大事な日になる。それについては【荒れ果てた闘技場】のページで解説しています。
■牢獄で入手可能なもの
●武器
- 折れた大槍
- 銛
- 残虐の槌
- 看守の蝋燭(看守のレアドロップ)
●魔法の指輪
- イカリアの飛翔
- 青炎の弧
- 闇の頭蓋(オオカミスケルトンのレアドロップ)
●貴重品
- 終牢の鍵
●採取
- 血草
解説:緑の収容所
■簡易マップ
■緑の収容所について
緑の収容所は、牢獄1階から通じている区画。スケルトン系モンスターが多く出現する。
この緑の収容所の下層から【灰の迷宮】へ行くことができる。
■昇り専用運搬機
緑の収容所には、採掘した鉱石でも運搬していたのだろうか、下層から上層に荷物を運搬する装置がある。2台ある装置のうち、1台は稼働しているがもう一台は故障しているようだ。
稼働している装置に乗ると、上に向かって運ばれる。下層から乗れば上層に行くことができるが、上層から乗ると天上に挟まって圧死するので注意。
稼働していない装置の方は、上層から飛び降りれば下層に行ける。
■上層の巨大な鉄柵
上層の通路を塞ぐ巨大な鉄柵は、牢獄4階のレバーを引けば開く。
鉄柵の先には牢獄1階に通じるショートカットがある。
■緑の収容所で入手可能なもの
●武器
- スケルトンアックス(スケルトンのレアドロップ)
- 黒曜石の呪刀(黒曜石スケルトンのレアドロップ)
●魔法の指輪
- 闇の頭蓋(スケルトンのレアドロップ)
モンスター情報
■看守(Jailor)
●パラメータ(参考)
| Health | 600 |
●属性相性(参考)
| 通常 | 火 | 氷 | 毒 | 光 | 闇 |
| 117% | 132% | 122% | 58% | 181% | 49% |
●ドロップ(確認できたもの)
- お金
- 包帯
- 体力の薬瓶
- 亡霊蝋燭
- 看守の蝋燭(武器)
●メモ
牢獄の2F〜4Fに出現。
看守から放たれる赤いオーラの範囲に入っている間は出血し続ける。炎を放って攻撃してくることもある。
敵がオーラを出す前に接近して倒しきるか、もしくは遠隔攻撃で仕留めよう。
■オオカミスケルトン(Lupine Skeleton)
●パラメータ(参考)
| Health | 400 |
●属性相性(参考)
| 通常 | 火 | 氷 | 毒 | 光 | 闇 |
| 103% | 80% | 80% | 80% | 154% | 80% |
●ドロップ(確認できたもの)
- 銀貨 5枚
- 骨
- オニキス
- 闇の頭蓋(指輪)
●メモ
牢獄の2F〜4Fと緑の収容所の最深部に出現。
とにかくうざいモンスター。狂ったように噛みついてくるうえに減速でこちらの行動を遅らせる。
青炎の弧の魔法を使うと周囲の炎と戯れてこちらをほとんど攻撃してこなくなる。その隙にクロスボウや稲妻などで攻撃して倒すのが楽かなあ。
妖精呼びで妖精を出すのはオススメしない。オオカミスケルトンを倒して終わりなら良いのだが、倒した後に妖精が別のフロアにいる看守を攻撃することがあり、その看守が見えないところから炎を飛ばして攻撃してくるという面倒な状況に陥る。
■病死体(Infested Corpse)
●パラメータ(参考)
| Health | 100 |
●属性相性(参考)
| 通常 | 火 | 氷 | 毒 | 光 | 闇 |
| 100% | 100% | 40% | 0% | 100% | 40% |
●ドロップ(確認できたもの)
- 骨
●メモ
監獄の1階に出現。近づくと触手を出して攻撃してくる。
その場から動かないのでクロスボウなどで離れたところから攻撃したい。ねじり杖を持っているなら火の継続ダメージで簡単に倒せる。
■ケリトゥルス・ルーナム(Cerritulus Lunam)
●パラメータ(参考)
| Health | 760 |
●属性相性(参考)
| 通常 | 火 | 氷 | 毒 | 光 | 闇 |
| 100% | 40% | 40% | 100% | 40% | 40% |
●ドロップ(確認できたもの)
- 雪片黒曜石
- エクトプラズム
●メモ
監獄の1階と緑の収容所の最深部に出現。敵の一定範囲内に入るとマナ漏出状態になる。攻撃手段が多いのも特徴。
これもクロスボウなどによる遠隔攻撃で倒すのが楽。
敵が使う攻撃は下記の通り。
- 弾き飛ばし
- 氷の錐を射出
- 氷の弾を5発射出
- 病死体を出現させる
- こちらの周辺に棺を出現させる
■スケルトン
●パラメータ(参考)
| Health | 100 |
●属性相性(参考)
| 通常 | 火 | 氷 | 毒 | 光 | 闇 |
| 122% | 91% | 91% | 91% | 228% | 91% |
●ドロップ(確認できたもの)
- 銀貨 2枚
- 銀貨 10枚
- 骨
- オニキス
- スケルトンアックス(武器)
- 闇の頭蓋(指輪)
●メモ
緑の収容所に出現。
■黒曜石スケルトン(Obsidian Skeleton)
●パラメータ(参考)
| Health | 500 |
●属性相性(参考)
| 通常 | 火 | 氷 | 毒 | 光 | 闇 |
| 103% | 77% | 77% | 75% | 140% | 77% |
●ドロップ(確認できたもの)
- 銀貨 10枚
- 黒曜石の呪刀(武器)
●メモ
緑の収容所に出現。
盾でこちらの攻撃を防いだ後、剣を振り下ろして攻撃してくる。
■ジャイアントスケルトン(Giant Skeleton)
●パラメータ(参考)
| Health | 1,400 |
●属性相性(参考)
| 通常 | 火 | 氷 | 毒 | 光 | 闇 |
| 87% | 44% | 44% | 0% | 89% | 44% |
●ドロップ(確認できたもの)
- オニキス
- 闇壺
●メモ
緑の収容所の最深部に出現。
両手叩きつける攻撃とこちらを遠くまで弾き飛ばす攻撃の2種類を使う。
武器でブロックしつつムーンビームで攻撃して倒すのが楽。
■アンクウ(Ankou)
●パラメータ(参考)
| Health | 600 |
●属性相性(参考)
| 通常 | 火 | 氷 | 毒 | 光 | 闇 |
| 133% | 67% | 67% | 67% | 155% | 0% |
●ドロップ(確認できたもの)
- オニキス
- 黒曜石
- 月光の薬瓶
●メモ
牢獄1階に出現。常に出現するわけではなく特定の条件下でのみ出現する。
盲目と呪いという嫌らしい状態異常攻撃を使う難敵。離れたところから魔法を使って戦うのが無難。
■マレディクタス(Maledictus)
●パラメータ(参考)
| Health | 0 |
●属性相性(参考)
| 通常 | 火 | 氷 | 毒 | 光 | 闇 |
| 108% | 84% | 84% | 84% | 162% | 84% |
●ドロップ(確認できたもの)
●メモ
牢獄4階にいるモンスター。倒す方法があるのか、そもそも倒せるのかすら不明。